Один из самых первых кабелей типа M-BUS, предназначенный для подключения к ПК телефонов NOKIA старых моделей 1610, 3110 и некоторых других (61ХХ, 8110 и т. д.), был разработан и реализован еще в прошлом тысячелетии прекрасным югославским специалистом Деяном Кальевичем (Dejan Kaljevic). Принципиальная схема этого кабеля приведена на рис. 19.

Рис. 19. Принципиальная схема простого кабеля M-BUS для мобильных телефонов NOKIA
Схема достаточно проста и дополнительных пояснений не требует.
Некоторые источники (например, www.mobil.cz) рекомендуют использовать такой M-BUS кабель при разблокировании мобильных телефонов NOKIA модели 3210, имеющих версии firmware до 5.01, а также моделей 5110 (версии firmware до 5.26) и 6110 (версии firmware до 5.48). Аналогичный сервисный кабель можно применять и с телефонами модели 6150 (версии firmware до 5.22). Данный M-BUS кабель работает и с некоторыми версиями firmware модели 7110, однако точно определить, с какими именно, на момент создания данной книги было трудно.
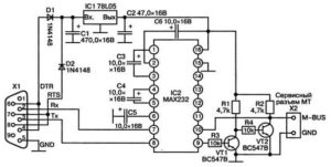
В варианте, предназначенном для работы с моделями 32ХХ, 33ХХ, 51ХХ, 61ХХ, принципиальная схема сервисного кабеля выглядит так, как показано на рис. 20.

Рис. 20. Принципиальная схема кабеля M-BUS для мобильных телефонов NOKIA моделей 32ХХ, 33ХХ, 51XX, 61XX
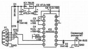
Для работы с мобильными телефонами NOKIA моделей 8210, 8850 некоторые источники (например, www.mudboy.web3.cz) предлагают использовать кабель M-BUS, принципиальная схема которого приведена на рис. 21.

Рис. 21. Принципиальная схема кабеля M-BUS для мобильных телефонов NOKIA моделей 8210, 8850
