Описываемые в книге устройства в подавляющем большинстве случаев будут использоваться для измерения параметров сигналов относительно общего или сетевого провода. Но в ряде ситуаций могут возникнуть проблемы из-за того, что общий провод устройства соединен с корпусом ПК.
За исключением тех случаев, когда устройство работает с переносным ПК с автономным питанием, его ни в коем случае нельзя подключать непосредственно к цепям, не изолированным от сети или находящимся под высоким потенциалом.
Добавление нескольких оптронов к рассматриваемой схеме поможет решить эту проблему, хотя это и приводит к незначительному ухудшению характеристик интерфейса.
Какими бы параметрами ни обладал оптрон, в нем всегда используется оптический принцип передачи сигналов без всякой гальванической связи. При этом и источник, и приемник оптического излучения размещены в едином корпусе. Для передачи излучения от передатчика к приемнику используются различные технологии, описание которых выходит за рамки этой главы. Особенности этих технологий определяют основные характеристики оптрона, обеспечивая, в частности, необходимый компромисс между степенью изоляции, коэффициентом передачи и быстродействием.
В большинстве случаев источником излучения служит светодиод из арсенида галлия, работающий в ближней инфракрасной области спектра. При этом спектр его излучения практически совпадает с областью максимальной спектральной чувствительности кремниевых фотоприемников, наиболее дешевых и широко распространенных. В специальных оптронах могут также использоваться и другие излучатели, такие как миниатюрные лампы накаливания или газоразрядные светоизлучающие приборы, например, неоновые. В качестве фотоприемников можно часто встретить фоторезисторы, как, например, в оптопарах «лампа накаливания-фоторезистор», широко применявшихся лет двадцать назад. Эти оптопары использовались в звуковых трактах в качестве потенциометров с электронным управлением.
По поводу оптронов «неоновая лампа-фоторезистор» стоит отметить, что они применяются в основном в качестве детекторов посылок вызова в некоторых специализированных телефонных устройствах.
Самые распространенные оптроны выпускаются в корпусе DIP6 и строятся по схеме, приведенной на рис. 4.12: инфракрасный светодиод оптически связан с фототранзистором, три вывода которого являются выходами оптрона.

Рис. 4.12. Схема и расположение выводов типового оптрона
По рис. 4.12 видно, что принятое расположение выводов обеспечивает максимальное расстояние между входом и выходом. Очевидно, что при такой конструкции нет необходимости делать оптрон с изоляцией, выдерживающей напряжение 3000 В, если напряжение пробоя между контактными площадками или печатными проводниками составляет всего около 500 В.
В большинстве случаев вывод базы не используется, так как транзистор переходит в проводящее состояние в результате фотоэлектрического эффекта. Тем не менее иногда встречаются схемы, где между базой и эмиттером включен резистор. Обеспечивая быстрое рассасывание накопленного в базе заряда, такое схемное решение заметно улучшает время срабатывания оптрона, но, к сожалению, за счет снижения его коэффициента усиления по току или коэффициента передачи. Надо заметить, что этот резистор уменьшает также и обратный ток коллектора.
В некоторых случаях вывод базы можно использовать для управления транзистором независимо от состояния светодиода, но при этом надо следить, чтобы не нарушились изоляционные свойства оптрона.
Такой распространенный оптрон как TIL 111 (аналоги МСТ2, H11 А2 и т. п.) имеет напряжение изоляции 1500 В, полосу пропускания 300 кГц и коэффициент передачи тока около 8 %. Это значит, что при силе тока светодиода 10 мА сила тока фототранзистора будет составлять не более 800 мкА.
Оптрон 4N28 при напряжении изоляции 500 В имеет коэффициент передачи тока 10 %, тогда как 4N25 имеет такой же коэффициент передачи, но при напряжении изоляции 2500 В.
У моделей типа SL5500 (специальный телефонный оптрон) коэффициент передачи тока может составлять до 40 %, при этом напряжение изоляции равно 3500 В при постоянном токе или 2500 В (эффективное) при переменном. Оптрон SL 5501, цена которого чуть ниже, имеет коэффициент передачи тока не более 15 %.
Что касается оптрона CNY 17-2, широко применяемого в телефонии, то его коэффициент передачи достигает 80 %, напряжение изоляции составляет 4400 В, а ширина полосы пропускания — более одного мегагерца.
Некоторые оптроны, выпускаемые в корпусах DIP8, используют фотодиод, соединенный с транзистором, не чувствительным к излучению, а служащим лишь для усиления тока фотодиода. Так как для правильной работы па фотодиод должно быть подано обратное напряжение смещения, создающее соответствующий обратный ток, оптроны такого типа имеют дополнительный вывод для его подключения, обозначаемый VCC. Таким образом можно получить оптроны с достаточно высоким коэффициентом передачи и с исключительным быстродействием- 11 МГц для элемента CNW 136 компании Hewlett-Packard.
Оптрон HPCL 4562 того же изготовителя, специально предназначенный для передачи аналоговых сигналов, имеет полосу пропускания 17 МГц при коэффициенте передачи тока 200 %. Но самым популярным решением для радикального увеличения коэффициента передачи тока является применение составного фототранзистора, построенного по схеме Дарлингтона. Это решение используется при изготовлении широко распространенного оптрона 4N33, имеющего высокий коэффициент передачи тока — 500 %, но полосу пропускания только 30 кГц.
Более быстродействующий оптрон CNW 139 (производитель Hewlett-Packard) имеет рекордный коэффициент передачи 3000 % — иными словами, усиление в 30 раз.
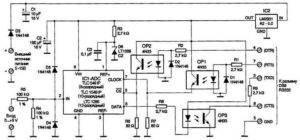
В схеме интерфейса, представленной на рис. 4.13, использованы три самых дешевых оптрона 4N33, но по необходимости для улучшения параметров этого АЦП можно применять более качественные и дорогие компоненты.

Рис. 4.13. Принципиальная схема последовательного АЦП с оптронной развязкой
Применение оптронов с большим коэффициентом передачи позволяет обеспечить простоту схемотехнических решений, достижение которой является одной из целей данной книги.
В более серьезных проектах между оптронами и АЦП наверняка будут включаться логические схемы с триггерами Шмитта, служащими в качестве формирователей для быстроизменяющихся сигналов.
Малогабаритные последовательные АЦП способны обеспечить достаточно большие выходные токи, что позволяет подключать светодиод оптрона непосредственно к их выходам через резистор сопротивлением всею 2,7 кОм. Этого достаточно, чтобы фототранзистор оптрона нормально работал с входными линиями порта RS 232 компьютера, получая напряжение питания от линии RXD того же порта через такой же резистор. Следует учитывать, что напряжение на этой линии более высокое — иногда выше 12 В.
Для защиты от отрицательного напряжения, появляющегося на выводах порта RS 232 и также воздействующего на светодиоды через резистор сопротивлением 2,7 кОм, в схему добавлены диоды D1 и D2 1N4148.
Фототранзисторы оптронов ОР1 и ОР2 формируют управляющие сигналы, которые воздействуют на входы АЦП, соединенные с общим проводом резисторами сопротивлением 82 Ом. Такой номинал, необычно малый и вызывающий потребление большой мощности, необходим для повышения крутизны фронтов управляющих сигналов.
Таким образом, гальваническая развязка целиком обеспечена со стороны цифровой части, а схема аналогового входа осталась абсолютно идентичной схеме, показанной на рис. 4.1.
В остальной части устройства тоже есть несколько особенностей.
Так, для подачи напряжения питания ни в коем случае нельзя использовать порт RS 232, иначе будет нарушена созданная гальваническая изоляция. Поэтому необходим внешний источник питания (например, гальваническая 9-вольтовая батарея). В качестве стабилизатора выбран компонент LM 2931, имеющий очень малое падение напряжения на регулирующем элементе, что позволяет при необходимости обойтись источником питания 5 В. Если же есть уверенность, что внешнее напряжение питания будет всегда больше 5 В, то можно применить обычный стабилизатор 78L05, при условии уменьшения емкости конденсатора на выходе стабилизатора до 10 мкФ. При использовании внешнего источника питания требования к энергопотреблению становятся менее жесткими, поэтому источник опорного напряжения REF 25 Z может быть заменен на менее экономичный, но более дешевый и при этом имеющий точность 0,2 %, а не 1 % (например, LT 1009 CZ производства компании Linear Technology).
При изготовлении этого модуля использована односторонняя печатная плата, чуть более длинная, чем предыдущие, но имеющая ту же ширину. Ее топологическая схема показана на рис. 4.14.

Рис. 4.14. Топологическая схема платы последовательного АЦП с оптронной развязкой
Можно заметить, что одна контактная площадка ИОН LT1009 CZ, предназначенная для включения схемы точной подстройки, никуда не подключена. Вероятно, такое же изменение понадобится внести в рисунок печатной платы, приведенный на рис. 4.3, если возникнет необходимость применить этот компонент вместо REF 25 Z. Это представляет определенный интерес для 10- и 12-разрядных версий АЦП.
Расположение элементов схемы на печатной плате показано на рис. 4.15 и 4.16.

Рис. 4.15. Монтажная схема последовательного АЦП с оптронной развязкой

Рис. 4.16. Внешний вид платы последовательного АЦП с оптронной развязкой
Подключение устройства к ПК производится таким же кабелем с разъемами DB9, какой использовался в предыдущих случаях.
