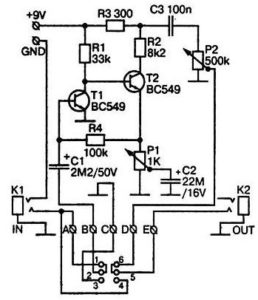
История создания предлагаемой приставки «Fuzz Face», принципиальная схема которой приведена на рис. 29, началась в далекий период первых экспериментов с электрогитарой.
Первоначально в схеме использовались германиевые транзисторы, однако последующая их замена на кремниевые транзисторы практически не повлияла на работу приставки. Потенциометром Р1 устанавливается уровень эффекта «fuzz». При этом потенциометр Р1 формирует постоянное напряжение смещения, подаваемое на базу транзистора Т1.

Рис. 29. Принципиальная схема приставки «Fuzz Face»
Коэффициент усиления изменяется в зависимости от положения движка потенциометра Р1, который через конденсатор С2 соединен с корпусом. Уровень выходного сигнала регулируется потенциометром Р2. Ножной выключатель, подключенный к контактам А-Е, обеспечивает переключение между режимами так называемого «чистого» звука и искаженного сигнала. В режиме «чистого» звука одновременно замыкается на корпус и база транзистора Т1.
Питание приставки осуществляется от батарейки напряжением 9 В или от внешнего источника питания. При этом напряжение питания на приставку подается автоматически при подключении монофонического разъема типа «jack» к входному разъему К1.
Все детали приставки, за исключением ножного выключателя, размещены на односторонней печатной плате. Печатная плата устройства и расположение деталей на ней приведены на рис. 30.
Собранная без ошибок и из исправных деталей приставка сразу готова к работе и дополнительного налаживания не требует.

Рис. 30. Печатная плата (а) и расположение элементов (б) приставки «Fuzz Face»
